IPB
ЛогинПароль:

> Компиляция правил для данного раздела

1. Заголовок темы должен быть информативным. В противном случае тема закрывается и удаляется ...
2. НЕ используйте форум для личного общения, все что не относится к обсуждению темы - на PM!
3. Одна тема - один вопрос (задача)
4. Спрашивайте и отвечайте четко и по существу!!!

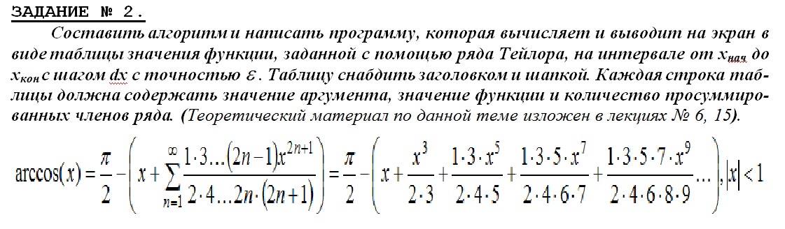
> PascalABC. Ряд Тейлора, Решение задачи рядом Тейлора
xmkrx
сообщение 22.05.2014 13:14
Сообщение #1





Группа: Пользователи
Сообщений: 5
Пол: Мужской
Реальное имя: Матвей

Репутация: -  0  +


Помогите пожалуйста решить. В голову нечто не лезет!
Заранее спасибо!
Прикрепленное изображение
 Оффлайн  Профиль  PM 
 К началу страницы 
+ Ответить 
 
 Ответить  Открыть новую тему 
Ответов(1 - 6)
Федосеев Павел
сообщение 22.05.2014 21:59
Сообщение #2


Бывалый
***

Группа: Пользователи
Сообщений: 298
Пол: Мужской
Реальное имя: Федосеев Павел

Репутация: -  8  +


А о чём говорится в лекциях 6 и 15, упоминаемых в условии твоего задания?
Чтобы сильно не затягивать диалог - какие примеры там приведены? Может хоть что-то подойдёт (при исправлении формул)?
 Оффлайн  Профиль  PM 
 К началу страницы 
+ Ответить 
xmkrx
сообщение 23.05.2014 12:05
Сообщение #3





Группа: Пользователи
Сообщений: 5
Пол: Мужской
Реальное имя: Матвей

Репутация: -  0  +


Вот что дается в примере !


Эскизы прикрепленных изображений
Прикрепленное изображение Прикрепленное изображение
 Оффлайн  Профиль  PM 
 К началу страницы 
+ Ответить 
Федосеев Павел
сообщение 23.05.2014 21:37
Сообщение #4


Бывалый
***

Группа: Пользователи
Сообщений: 298
Пол: Мужской
Реальное имя: Федосеев Павел

Репутация: -  8  +


Чудесно!
В примере показывается как вычислить функцию, предсталенную сходящейся суммы знакопеременного ряда, а в пояснении - откуда и что берётся.
Давай теперь для начала ты выполнишь подобное для твоего ряда. Т.е. ты полностью набираешь программу из примера, но в выражение для вычисления c подставляешь свою формулу.
 Оффлайн  Профиль  PM 
 К началу страницы 
+ Ответить 
xmkrx
сообщение 25.05.2014 19:19
Сообщение #5





Группа: Пользователи
Сообщений: 5
Пол: Мужской
Реальное имя: Матвей

Репутация: -  0  +


Делал так!!!
Это вышло неправильно !
 Оффлайн  Профиль  PM 
 К началу страницы 
+ Ответить 
xmkrx
сообщение 26.05.2014 12:41
Сообщение #6





Группа: Пользователи
Сообщений: 5
Пол: Мужской
Реальное имя: Матвей

Репутация: -  0  +


Цитата(Федосеев Павел @ 23.05.2014 21:37) *

Чудесно!
В примере показывается как вычислить функцию, предсталенную сходящейся суммы знакопеременного ряда, а в пояснении - откуда и что берётся.
Давай теперь для начала ты выполнишь подобное для твоего ряда. Т.е. ты полностью набираешь программу из примера, но в выражение для вычисления c подставляешь свою формулу.


Делал так!!!
Это вышло неправильно !
 Оффлайн  Профиль  PM 
 К началу страницы 
+ Ответить 
Федосеев Павел
сообщение 26.05.2014 19:41
Сообщение #7


Бывалый
***

Группа: Пользователи
Сообщений: 298
Пол: Мужской
Реальное имя: Федосеев Павел

Репутация: -  8  +


Покажи, что не так
Скорее всего ты не смог найти реккурентную формулу для следующего слагаемого.
Что-то я не могу понять как добавить картинку к сообщению - приаттачу pdf.
Таким образом, получается
..............
  c:=x;
  y:=Pi/2 - x;
  n:=1;
  while abs( c)>eps do
  begin
    c:=c*sqr(x)*sqr(2*n-1)/(2*n)/(2*n+1);
    y:=y-c;
    inc(n);
    if n<=MaxIter then
.........................

Теперь, когда получиться - обёртывай этот код в функцию и при табулировании вызывай.

PS я не вижу ни одной строки твоего кода - не могу сказать где ты ошибаешься. Поэтому, в следующему сообщении ожидаю твой вариант. Без этого - говорить не о чем.

Сообщение отредактировано: Федосеев Павел - 26.05.2014 19:42


Прикрепленные файлы
Прикрепленный файл  arccos.pdf ( 21.78 килобайт ) Кол-во скачиваний: 587
 Оффлайн  Профиль  PM 
 К началу страницы 
+ Ответить 

 Ответить  Открыть новую тему 
1 чел. читают эту тему (гостей: 1, скрытых пользователей: 0)
Пользователей: 0

 

- Текстовая версия 23.09.2025 4:43
Хостинг предоставлен компанией "Веб Сервис Центр" при поддержке компании "ДокЛаб"