IPB
ЛогинПароль:

> Прочтите прежде чем задавать вопрос!

1. Заголовок темы должен быть информативным. В противном случае тема удаляется ...
2. Все тексты программ должны помещаться в теги [code=pas] ... [/code].
3. Прежде чем задавать вопрос, см. "FAQ", если там не нашли ответа, воспользуйтесь ПОИСКОМ, возможно такую задачу уже решали!
4. Не предлагайте свои решения на других языках, кроме Паскаля (исключение - только с согласия модератора).
5. НЕ используйте форум для личного общения, все что не относится к обсуждению темы - на PM!
6. Одна тема - один вопрос (задача)
7. Проверяйте программы перед тем, как разместить их на форуме!!!
8. Спрашивайте и отвечайте четко и по существу!!!

 
 Ответить  Открыть новую тему 
> найти сумму ряда с точностью до Е
Rikki_Irena
сообщение 8.04.2012 12:37
Сообщение #1


Новичок
*

Группа: Пользователи
Сообщений: 19
Пол: Женский
Реальное имя: Ирина

Репутация: -  0  +


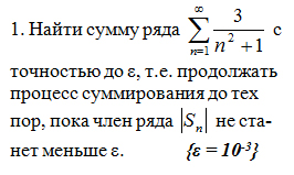
Прикрепленное изображение

const
E=0.001;

var
Sum:real;
s:real;
n:integer;

begin
n:=1;
Sum:=0.0;
repeat
s:=3/(sqr(n)+1);
n:=n+1;
Sum:=Sum+s;
until abs(s)<E;
writeln('Sequence sum=',Sum:4:4,' Last element=',s:4:4);
readln;
end.


поправьте код пожалуйста, где нужно, чтобы программа выводила нужные элементы на экран
 Оффлайн  Профиль  PM 
 К началу страницы 
+ Ответить 
-Федосеев Павел-
сообщение 8.04.2012 13:44
Сообщение #2


Гость






Цитата(Rikki_Irena @ 8.04.2012 12:37) *

чтобы программа выводила нужные элементы на экран

А какие элементы нужны?
 К началу страницы 
+ Ответить 
Rikki_Irena
сообщение 8.04.2012 14:16
Сообщение #3


Новичок
*

Группа: Пользователи
Сообщений: 19
Пол: Женский
Реальное имя: Ирина

Репутация: -  0  +


Цитата(-Федосеев Павел- @ 8.04.2012 14:44) *

А какие элементы нужны?


наверное элементы которые суммируют
 Оффлайн  Профиль  PM 
 К началу страницы 
+ Ответить 
Гость
сообщение 8.04.2012 14:19
Сообщение #4


Гость






Тогда скопируй с небльшим изменением строку writeln в тело цикла
  repeat
writeln(n:2, '. element ', s);
until ....
 К началу страницы 
+ Ответить 
Rikki_Irena
сообщение 8.04.2012 14:45
Сообщение #5


Новичок
*

Группа: Пользователи
Сообщений: 19
Пол: Женский
Реальное имя: Ирина

Репутация: -  0  +


Цитата(Гость @ 8.04.2012 15:19) *

Тогда скопируй с небльшим изменением строку writeln в тело цикла
  repeat
writeln(n:2, '. element ', s);
until ....



а куда это поставить?
 Оффлайн  Профиль  PM 
 К началу страницы 
+ Ответить 
Krjuger
сообщение 8.04.2012 14:48
Сообщение #6


Профи
****

Группа: Пользователи
Сообщений: 652
Пол: Мужской
Реальное имя: Алексей

Репутация: -  20  +


Госпади,конешно же между repeat until человек же написал " в тело цикла"
В итоге будет выглядеть так

const
E=0.001;

var
Sum:real;
s:real;
n:integer;

begin
n:=1;
Sum:=0.0;
repeat
s:=3/(sqr(n)+1);
writeln(n:2, '. element ', s);
n:=n+1;
Sum:=Sum+s;
until abs(s)<E;
writeln('Sequence sum=',Sum:4:4,' Last element=',s:4:4);
readln;
end.


И не забывайте обрамлять ваш в код в теги!!!!!

Сообщение отредактировано: Krjuger - 8.04.2012 14:49
 Оффлайн  Профиль  PM 
 К началу страницы 
+ Ответить 
Федосеев Павел
сообщение 8.04.2012 15:02
Сообщение #7


Бывалый
***

Группа: Пользователи
Сообщений: 298
Пол: Мужской
Реальное имя: Федосеев Павел

Репутация: -  8  +


Сорри, конечно же для неопытного человека я должен был написать подробнее. Но, Ира, ты тоже мух не лови. В программе всего раз встречается until.
 Оффлайн  Профиль  PM 
 К началу страницы 
+ Ответить 
Rikki_Irena
сообщение 8.04.2012 15:03
Сообщение #8


Новичок
*

Группа: Пользователи
Сообщений: 19
Пол: Женский
Реальное имя: Ирина

Репутация: -  0  +


Цитата(Krjuger @ 8.04.2012 15:48) *

Госпади,конешно же между repeat until человек же написал " в тело цикла"
В итоге будет выглядеть так

const
E=0.001;

var
Sum:real;
s:real;
n:integer;

begin
n:=1;
Sum:=0.0;
repeat
s:=3/(sqr(n)+1);
writeln(n:2, '. element ', s);
n:=n+1;
Sum:=Sum+s;
until abs(s)<E;
writeln('Sequence sum=',Sum:4:4,' Last element=',s:4:4);
readln;
end.


И не забывайте обрамлять ваш в код в теги!!!!!



хорошо, поняла, спасибо :3
 Оффлайн  Профиль  PM 
 К началу страницы 
+ Ответить 

 Ответить  Открыть новую тему 
1 чел. читают эту тему (гостей: 1, скрытых пользователей: 0)
Пользователей: 0

 



- Текстовая версия 26.03.2026 20:06
Хостинг предоставлен компанией "Веб Сервис Центр" при поддержке компании "ДокЛаб"