IPB
ЛогинПароль:

> Электрическая схема ...
Altair
сообщение 4.11.2004 18:46
Сообщение #1


Ищущий истину
******

Группа: Модераторы
Сообщений: 4 824
Пол: Мужской
Реальное имя: Олег

Репутация: -  45  +


Итак, мне надо устроить такую штуку:

электрическое устройство, с 2 ключами (выключателями), которые "пользователь" может переводить в положение включенно или выключенно +у устройства есть входной проводок и выходной.

Работает так:
если нет сигнала на входном
если хотя бы один из ключей включен:
замкнуть 3 ключ, какой-либо внешней цепи.
если включенны оба
подать сигнал на выходной провод
если сигнал на входном
Если не замкнуты ни один ключ
замкнуть 3 ключ, какой-либо внешней цепи
Если замкнут один ключ
подать сигнал на выходной проводок
если замкнуто вда ключа
включить ключ внешней цепи
подать сигнал на вых. провод

Если кто-то понял что за устройство я хочу сделать, скажите smile.gif
И еще... подскажите как реализовать такое устройство...
как замнуть цепь я знаю... как выбирать действтие?


--------------------
Помогая друг другу, мы справимся с любыми трудностями!
"Не опускать крылья!" (С)
 Оффлайн  Профиль  PM 
 К началу страницы 
+ Ответить 
 
 Ответить  Открыть новую тему 
Ответов
xds
сообщение 5.11.2004 11:05
Сообщение #2


N337
****

Группа: Пользователи
Сообщений: 737
Пол: Мужской

Репутация: -  26  +


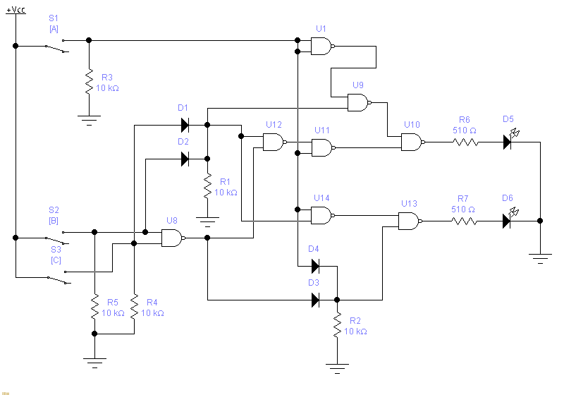
Вот набросок схемы, реализующей указанную логику. Ко входам подключены тумблеры, выходы нагружены на светодиоды (D5 - "внешний ключ", D6 - "выходной проводок"). Схема реализована только на ТТЛ 2И-НЕ элементах. Предлагается использовать микросхемы 7400, 155ЛА3, 555ЛА3 и т. п. Благодаря использованию диодного ИЛИ удалось сократить количество ИС до двух (по 4 логических элемента в каждой). Не берусь гадать, что это, но если станет известно назначение схемы, возможно ее удастся упростить (данный вариант использует исключительно"цифровой" подход).

Сообщение отредактировано: xds - 5.11.2004 11:06


Эскизы прикрепленных изображений
Прикрепленное изображение

--------------------
The idiots are winning.
 Оффлайн  Профиль  PM 
 К началу страницы 
+ Ответить 

Сообщений в этой теме
Altair   Электрическая схема ...   4.11.2004 18:46
Dark   а потипу таблицу истинности напиши =) а то так сло...   5.11.2004 2:55
Altair   0 А B  C  D 0  0 0   0 ...   5.11.2004 7:13
xds   Вот набросок схемы, реализующей указанную логику. ...   5.11.2004 11:05
Altair   Неправильная схема ИМХО.... зачем 3 ключа? (A,B,C)...   6.11.2004 7:13
Dark   заземления - та хотя бы на корпус замкни...   6.11.2004 11:06
Altair   угу.... осталось схему исправить ...   6.11.2004 16:46
xds   Это не окончательная схема, а пример устройства, р...   7.11.2004 1:47
SKVOZNJAK   Для несложных схем подходит и очищенная от деталей...   7.11.2004 2:55
Altair   эх-хе, ты ошибаешься, ты тут один имхо такой проф...   7.11.2004 8:36
xds   Oleg_Z, служба обществу - одна из особенностей мое...   7.11.2004 9:28
Altair   :) единомышленник? (читай мою подпись)   7.11.2004 9:35
xds   Что-то в этом роде. Помощь другим во-первых тешит ...   7.11.2004 9:39
Altair   нет, помощб должна идти от сердца - это желание бе...   7.11.2004 9:47
xds   Так или иначе, я не стал бы никому помагать, если ...   7.11.2004 10:02
xds   Все гораздо проще (спасибо Анютке aka UtaHSh :wub:...   7.11.2004 11:33
APAL   Oleg_Z А ответ будет? Для чего тебе эта схема?   7.11.2004 11:39
Altair   Ну UtaHSh все рассказала уже - это сумматор. Двои...   7.11.2004 11:47
xds   Еще есть многоразрядные ИС-сумматоры. С какой (...   7.11.2004 12:21
Altair   Хех, использовать готовые схемы я нехочу, я хочу ...   7.11.2004 12:53
UtaH   Oleg_Z я ещё хуже, чем ты думаешь...;) :P :D :p2...   7.11.2004 16:24
Dr.Bugy   Случайно наткнулся на эту тему через поиск. Собств...   20.10.2006 0:03
Altair   Да ничем не закончилось!   21.10.2006 10:55
Dr.Bugy   Ясно.   22.10.2006 10:01


 Ответить  Открыть новую тему 
2 чел. читают эту тему (гостей: 2, скрытых пользователей: 0)
Пользователей: 0

 



- Текстовая версия 8.12.2025 16:56
Хостинг предоставлен компанией "Веб Сервис Центр" при поддержке компании "ДокЛаб"